在电气设计项目中,清晰、一致的数据管理是提升团队协作效率、保证设计质量的重要基础。SOLIDWORKS Electrical 作为专业的电气设计平台,不仅提供了丰富的默认属性,还支持用户根据实际工作流程添加自定义属性,从而实现设计数据的规范化与自动化更新。本文将详细介绍如何添加、映射与应用这些自定义属性。一、进入工程属
在当今追求效率与精密的制造业浪潮中,人工智能(AI)与数控(CNC)技术的深度融合,正以前所未有的力量驱动产业智能化转型。这不仅是技术的升级,更是生产方式、竞争维度乃至行业未来的重新定义。企业通过拥抱AI,正在实现精度、效率与灵活性的跨越式提升,构建面向未来的核心竞争力。一、 从自动化到智能化:AI赋能CNC的进阶之
在当今数字化制造时代,SolidWorks作为一款强大的三维CAD/CAM/CAE软件,已成为众多工程师和设计师的得力助手。以下是一份SolidWorks购买指南,助您开启高效设计之旅。一、了解SolidWorks在购买SolidWorks之前,首先了解这款软件的基本功能和特点是非常重要的。SolidWorks以其易用性、强大的功能以及与制造业紧密结合的特点,
SOLIDWORKS 2026在钣金与焊件模块方面推出了一系列增强功能,显著提升了设计效率,为工程师们的工作带来了切实可感的便捷。一:钣金模块迎来重大升级在过往版本的SOLIDWORKS钣金设计里,创建基体法兰时,材料默认是从草图平面开始向外延伸。而SOLIDWORKS 2026全新推出的“开始条件”功能,对这一传统工作模式进行了革新。
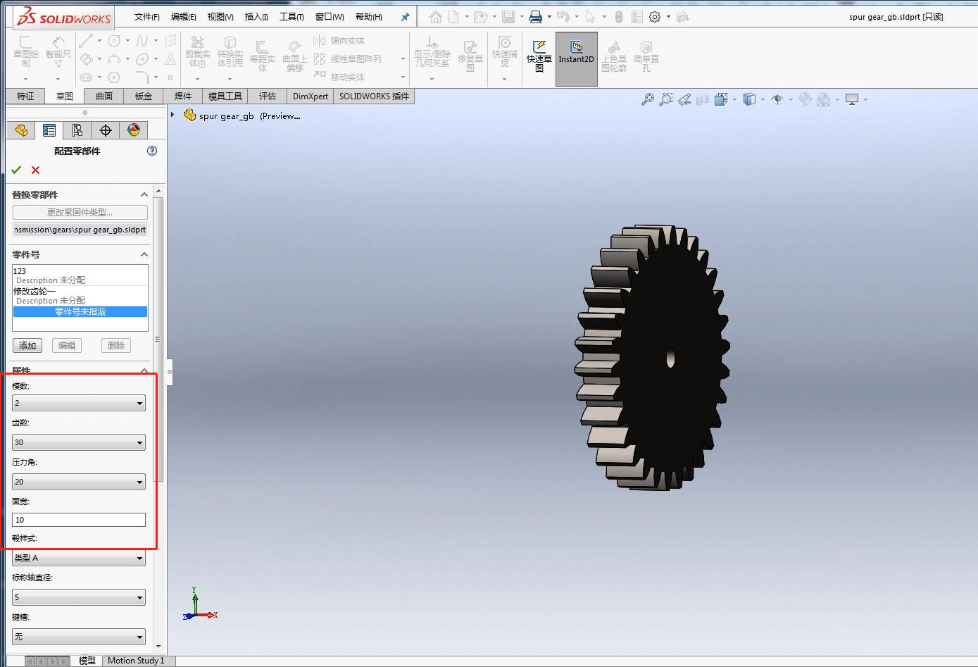
在 SOLIDWORKS 中,直接修改 Toolbox 零件时会遇到无法保存的问题,这是因为 Toolbox 零件以只读方式存储。同时,若未将其转换为普通零件,也无法将其打包保存为外部文件。以下为转换 Toolbox 零件为普通零件的操作步骤:步骤 1:插入并修改 Toolbox 零件:从 Toolbox 中插入所需标准件,设置好相关参数。对零件进行必要的
SOLIDWORKS 2026新版本从多个方面对仿真分析的功能做了提升!今天,就让我们从SOLIDWORKS Simulation、SOLIDWORKSPlastics、SOLIDWORKS Flow Simulation三个维度,探索SOLIDWORKS 2026的仿真新功能吧!一:SOLIDWORKS SimulationSOLIDWORKS Simulation 是结构分析工具的易用产品组合,它可以使用有限元分析 (FEA) 方法,通过虚
微信扫一扫
15986813180(手机号码) 0755-89233676(深圳专线)
广东省东莞市南城街道元美西路8号华凯广场1栋513室
深圳市龙岗区龙城街道天安数码城2栋B座1302(黄阁坑C出口)
victor@sz-stars.com
victor@sz-stars.com
联系我们